
2024年度十大类纺织创新产品
拟获选产品及单位名单公示
为贯彻落实《国务院办公厅关于开展消费品工业“三品”专项行动营造良好市场环境的若干意见》(国办发〔2016〕40号)及工业和信息化部消费品工业司积极开展数字“三品”行动的精神,倡导以市场需求为导向的技术创新与设计创意,发挥创新产品的示范引领作用,提高创新产品的品质满意度和品牌信任度,深入实施数字化赋能“三品”战略,促进消费品工业高质量发展 黄瓜网站,受工业和信息化部消费品工业司委托,黄瓜视频的软件网站开展了2024年度十大类纺织创新产品培育和推广工作。
黄瓜视频的软件网站生产力促进部对申报企业及产品进行了资格和形式审查 黄瓜视频网站,消费者投票和专家评定,现拟授予广州市汇美时尚集团股份有限公司——青绿绣花改良马面裙等10件产品2024年度十大类纺织创新产品“十大精品”称号,烟台北方家用纺织品有限公司——“多元拼接”再生棉混纺床品套件等十大品类共212件产品“2024年度十大类纺织创新产品”称号。
为了表彰持续申报及获选单位的创新实力 9.1黄瓜网站,推进企业加快产品创新进程,现拟授予爱慕股份有限公司等在内的75家于2019-2024年6年间连续4年申报并获选的企业“十大类纺织创新产品‘持续创新单位’”称号。
现将拟获选产品及单位名单进行公示,详见附件,请社会各界监督,如有异议,请在公示期内与我们联系并提交相关证明材料 黄瓜视频免费版网站。
公示日期:2024年9月23—27日
联系人:赵征远 010-85229590(服装产品)
孙雪楠 010-85229375(家纺. 产业用产品) 黄瓜网站.
陈 佳 010-85229347
附件:1. 2024年度十大类纺织创新产品“十大精品”拟获选产品及单位名单 黄瓜在线.
2 黄瓜社区. 2024年度十大类纺织创新产品拟获选产品及单位名单.
3. 十大类纺织创新产品“持续创新单位”拟获选单位名单 黄瓜官网.
黄瓜视频的软件网站生产力促进部
2024年9月23日
附件1:
2024年度十大类纺织创新产品“十大精品”
拟获选产品及单位名单
(排名不分先后)

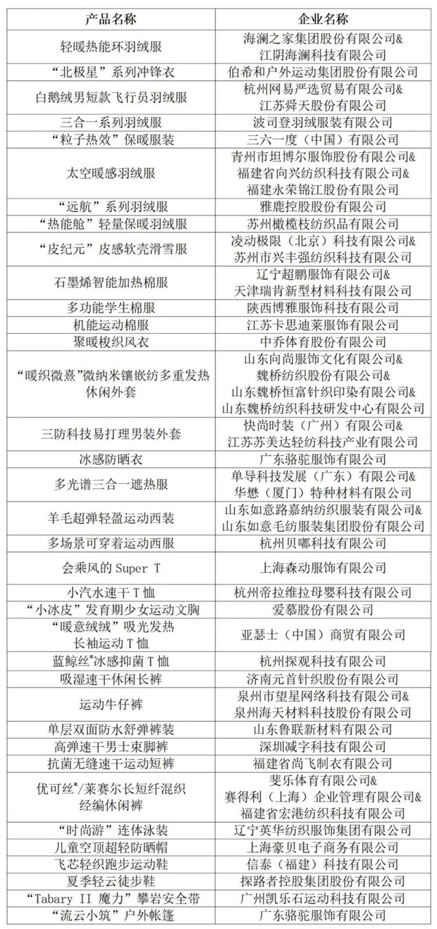
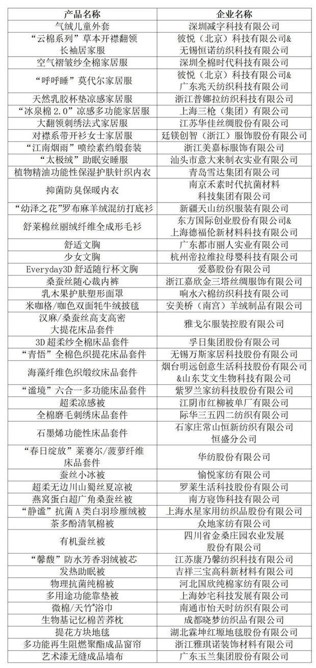
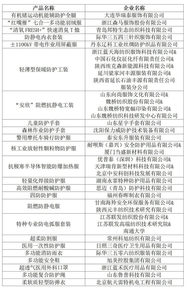
附件2:
2024年度十大类纺织创新产品
拟获选产品及单位名单
(排名不分先后)
时尚流行产品

非遗创新产品

数字科技产品

运动功能产品

居家舒适产品

母婴用产品

老年用产品

安全防护产品

健康卫生产品

绿色低碳产品

附件3:
十大类纺织创新产品“持续创新单位”拟获选单位名单
(排名不分先后)
